Instance Verification Kit (IVK)

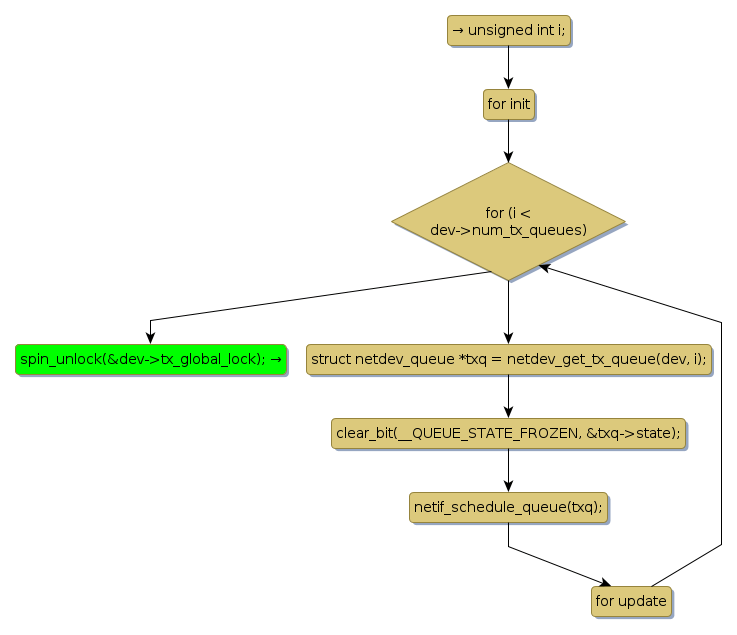
spin lock @ [96478+32+/linux-3.19-rc1/include/linux/netdevice.h]
Instance Signature: tx_global_lock

The Matching Pair Graph:


Function Name
Control Flow Graph (CFG)
Events Flow Graph (EFG)
Source Correspondence
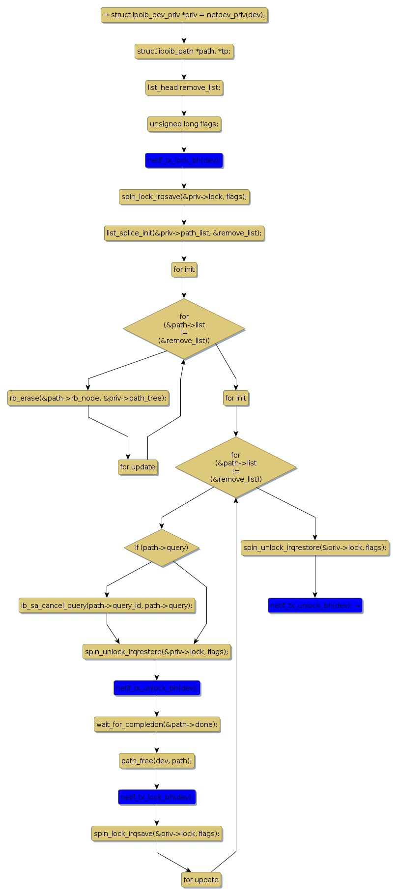
ipoib_flush_paths [9589+17+/linux-3.19-rc1/drivers/infiniband/ulp/ipoib/ipoib_main.c]
netif_tx_lock [96409+13+/linux-3.19-rc1/include/linux/netdevice.h]
netif_tx_lock_bh [97003+16+/linux-3.19-rc1/include/linux/netdevice.h]
netif_tx_unlock [97110+15+/linux-3.19-rc1/include/linux/netdevice.h]
netif_tx_unlock_bh [97539+18+/linux-3.19-rc1/include/linux/netdevice.h]